近日,北京市人民政府印發關于《北京市“十四五”時期交通發展建設規劃》的通知,《規劃》明確推廣低碳新能源運輸工具。堅持“宜電則電、宜氫則氫、宜油則油”原則,推進公交、出租(含巡游、網約)、旅游、貨運等交通行業車輛“油換電”。

(十)建立穩定可靠的安全保障體系

統籌發展和安全,牢固樹立安全發展理念,建立健全由“人、機、環、管”四大要素和“治、控、救”三道防線組成的矩陣式安全控制體系,以“隱患治理、風險防控、應急處置”為抓手,加強隱患排查治理,強化安全基礎,實現本質安全;加強隱患風險管控,強化實施動態監測,提高事故預警能力;加強搶險救援,強化突發事件應急處置,提高搶險救援能力。

1.構建安全控制體系,提升交通系統韌性

落實行業安全監管責任和企業主體責任。按照“黨政同責、一崗雙責、齊抓共管、失職追責”原則和“管行業必須管安全、管業務必須管安全、管生產經營必須管安全”“誰主管、誰負責”的要求,將安全生產作為行業管理重要內容,依法依規履行安全監管責任,指導、督促交通企業加強安全管理,切實履行安全主體責任。夯實交通行業企業主體責任,健全落實全員安全生產責任制。推進實施企業主要負責人安全生產承諾制,明確企業主要負責人、管理人員和每個崗位的安全責任。強化企業安全生產管理,實現安全責任到位、安全投入到位、安全培訓到位、安全管理到位、應急救援到位。

加強安全隱患排查與治理。建立完善隱患排查“一張網”,強化隱患排查識別,建立隱患清單。完善區域安全生產綜合評價指標體系。實現隱患智能化動態分析、全過程記錄管理和評價。強化隱患排查治理工作,對重大隱患掛牌督辦,強化隱患排查的監督執法力度,推進建立安全生產隱患依法處置和追責機制。強化事故隱患“清單管理”,實現重點監管企業清單編制全覆蓋和事故隱患目錄重點行業領域全覆蓋,全面推動安全生產事故重大隱患清零和一般隱患“減增量、去存量”工作,掛賬隱患整改合格率達到95%以上。“十四五”時期實現全市交通運輸行業“安全體檢”全覆蓋。

強化風險監控和事故預防能力。建立完善安全風險研判機制、風險防控協同機制和風險防控責任機制。研究建立行業安全生產系統風險管理機制,深化行業安全生產風險管理體系建設。強化重大風險源管控,實現重大風險源實時動態監測和事故預警。加強智能化監測預警,全面構建預防控制體系,強化前端安全指標分析及前端數據應用,做到安全關口前移。積極推行交通行業安全生產責任保險。推進“兩客一?!卑踩悄鼙O管平臺建設,強化重點營運車輛動態智能監管,逐步實現事故及危險信息的多部門共享。深入實施公路安全生命防護工程,加大安全運行監測與智能預警系統建設力度。健全重大突發公共衛生事件和自然災害風險防控、隱患治理和應急響應體系,固化常態化經驗做法,提升交通系統抵御重大疫情和自然災害能力。

提高應急處置與事故救援能力。完善交通應急機制建設,提升應急預案的權威性、實效性和可操作性,推廣巨災條件下突發事件風險情景構建工作,開展地震等巨災條件下交通系統受損情景研究,強化應急場景建設,全方位提升城市交通韌性。完善優化京津冀區域交通應急機制建設,深化京津冀和軍警地交通應急合作。提高應急指揮調度扁平化、信息化、聯動化水平,優化交通行業應急救援隊伍建設標準,強化應急裝備技術支撐。加強極端天氣和自然災害突發事件預警能力建設,提升應急救援社會化、專業化、區域化水平,提高交通應急處置綜合保障效能。強化突發事件預警處置,加強風險防控和隱患治理,保持首都交通安全平穩運行。

加強道路交通運行安全監管。發揮交通安全部門聯席會議作用,完善道路交通安全責任體系。完善道路交通安全隱患動態排查治理長效機制,提升研判、預防、處置能力。完善郵政快遞、外賣送餐車輛管理機制和政策措施,壓實監管和主體責任,規范行業健康發展。深化交通安全“七進”活動(進企業、進校園、進機關、進社區、進農村、進家庭、進公共場所),加強公眾宣傳,提高群眾交通安全守法意識。完善長大橋梁隧道、高風險公路的安全監測系統和防護、避險設施。明確鐵路平交道口市區兩級安全管理責任,持續推進平交道口改立交工程,消除安全隱患。完善交通基礎設施安全技術標準規范,重點針對事故常發地區開展交通安全專項整治。加強道路交通設施隱患排查治理,進一步規范完善交通標志標線,強化信號燈等道路交通安全設施規范化管理,提高道路交通安全水平。到2025年,力爭實現道路交通事故死亡人數下降9%。

2.加強重大活動保障,提升安全服務保障能力

強化重大活動交通服務保障能力。堅持綜合統籌、多方聯動、專業支撐、市場服務相協調,堅持集約出行、公交優先理念,強化信息互聯互通、智能精準調度,系統精準提供交通服務保障。完善重大國事活動常態化交通服務保障機制,健全國家重大活動專業化、制度化交通服務保障政策,優化扁平指揮體系、聯合精準調度工作機制,實現央地、市區、部門協調聯動。分類分級制定重大活動交通服務保障實施方案和突發事件應急處置預案,科學安排保障力量。加強京津冀國際交往功能協作,完善京津冀重大活動聯合承辦和協同交通保障機制。

為冬奧會和冬殘奧會提供全方位交通保障。有序推進臨時交通場站、冬奧保障酒店周邊道路等基礎設施按期完工。研究制定冬奧會和冬殘奧會期間奧運專用道、公路鏟冰除雪、服務車輛高速公路快速通行等保障方案。推進勤務指揮科技建設,加強五棵松、首體等場館周邊交通組織引導。做好冬季鏟冰除雪設備、物資、隊伍儲備,完善應急站點建設,提升應急保通能力。重點圍繞城市交通設施無障礙升級改造、場館周邊道路綜合治理、賽時城市交通運行管理等方面做好交通保障工作。全面總結冬奧會和冬殘奧會交通保障全流程工作經驗,為未來大型活動交通保障提供借鑒和參考。

3.推進國防交通建設,促進軍民融合發展

加強國防交通基礎設施建設。依托公路、城市道路、綜合交通樞紐建設,進一步提升交通基礎設施的國防功能。繼續推進駐京部隊特別是重點部隊進出口道路建設和養護工作,進一步改善部隊交通出行條件。

提升國防交通保障能力。完成國防動員體系交通戰備專項改革任務,加強國防交通專業保障隊伍建設。調整優化國防交通物資儲備品種和規模,重點加強對軍地倉儲、物資等應急應戰資源的統籌。梳理評估北京地區交通重點目標管理情況,逐步建立健全國防交通保障方案預案體系,進一步加強國防交通潛力掌控,持續提升軍事運輸和國防科研運輸保障能力。

加強國防交通信息化建設和科研工作。推進北京市國防交通信息平臺建設與維護,構建完善國防交通大數據體系,推動運用大數據技術創新國防交通保障模式。圍繞國防交通保障能力提升,形成一批具有首都特色的交通戰備科研成果。

(十一)科技賦能提升交通智慧化水平

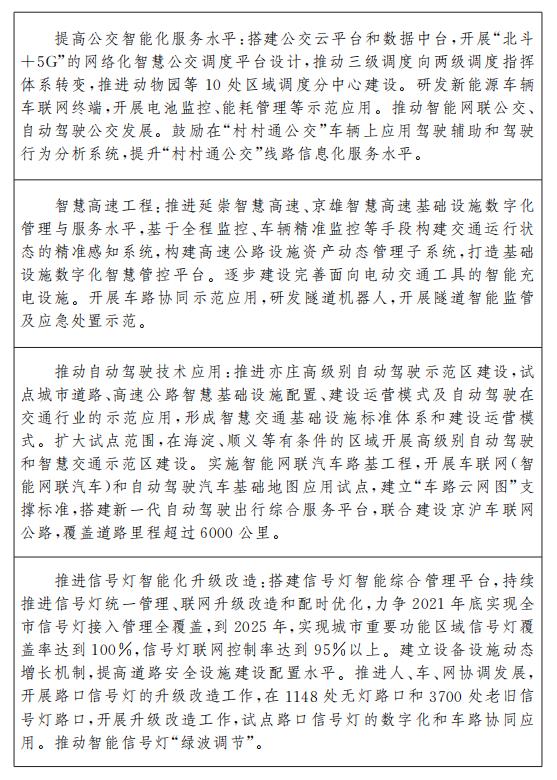
支撐智慧城市建設,推動5G技術、北斗系統、遙感衛星技術與人工智能在交通領域的應用,推動“標準統一、設施統建、數據統合”三個統籌,建設“智慧交通基礎設施、智慧交通數據云腦、智慧交通應用場景”三大體系。推進車聯網、自動駕駛等技術的落地實施,在試點基礎上,逐步推動傳統交通基礎設施的智能網聯化改造,構建車路一體的新型交通設施,在保證安全前提下,穩妥有序擴大自動駕駛試點范圍,推動自動駕駛技術在交通運輸行業應用。實現全方位、全角度、全鏈條、全要素數字化轉型,培育發展交通運輸新技術、新模式、新業態,形成科技創新發展新動能,為市民提供高品質出行服務。

1.推進交通新基建,夯實智慧交通基礎

推進交通基礎設施數字轉型和智能升級,利用新技術賦能交通基礎設施發展,提升交通網絡效應和運營效率。

構建交通行業“一套碼”。按“城市碼”編碼標準,統一“人、車、路、設施”的交通編碼體系,實現交通設施數字化管理一套臺賬,逐步實現交通行業“一碼統管”。

建設交通行業時空“一張圖”。在全市時空“一張圖”基礎上,針對交通綜合規劃、精細治理、出行服務等特色需求,建立交通地上、地下時空基準網和時空一張圖,實現與城市感知數據的統管共用和多源感知終端“一張圖”。

建立交通行業“一臺賬”。加強全市感知數據共享共用,重點推動交通視頻感知智能分析能力建設,從道路感知、車輛感知、客流感知三個方面,實現路、車、人動態感知的全覆蓋和互聯互通,不斷完善交通行業感知體系。

打造交通行業“一張網”。充分運用全市1.4G寬帶集群專網、100G帶寬政務外網,以及4G/5G商業通信網,著力推進軌道交通EUHT-5G綜合業務承載網建設,逐步打造有線無線、公專結合的高韌性強安全交通傳輸網。

搭建交通行業“一朵云”。搭建北京市交通“1+N”行業云體系,包括1個交通政務云和N個交通企業云,實現政務云和企業云之間網絡互聯、資源共享。

2.建設智慧信息平臺,打造“智慧交通大腦”

構建交通治理云腦。重構資源層、中臺層、應用層三級智慧交通建設架構,實現系統建設統籌集約和統一智慧賦能,建設數字化共性支撐平臺,提升交通數據、視頻、地圖、指揮調度基礎能力,建設綜合協同調度系統,升級自動預警、綜合指揮調度能力,完善綜合協同調度體系。進一步完善交通行業大數據平臺,依托全市大數據平臺建立交通數據專區,推動交通大數據共享開放應用。

構建交管執法云腦。構建新一代智慧交通管理體系,推進建設警務云數據中心,完善“安全運維、標準規范”保障,搭建“網絡通信、感知控制、數據平臺”支撐,加速推進指揮調度、交通組織、政務服務、事故預防、執法辦案等業務應用建設,實現交通管理業務流程再造和提質增效。

構建出行服務云腦。完善綠色出行一體化服務(MaaS)平臺。依托大數據、5G等新技術,進一步提升MaaS平臺一體化交通服務對引導綠色出行的貢獻,重點實現停車誘導、接駁引導、聚合出行、綠色出行碳激勵等應用場景。開展一體化出行的頂層設計,建立基于社會視角的評價機制,引領北京MaaS體系化發展,持續完善MaaS產業生態。完善以綠色出行方式為主的多方式銜接核心功能,提升全程出行體驗。

3.推廣智慧示范應用,促進行業轉型升級

實施泛在智能的城市感知全覆蓋工程,在交通治理領域實施一批“揭榜掛帥”示范應用,培育一批品牌化示范項目和領軍企業,打造“智慧軌道”“智慧公交”“智慧道路”“智慧停車”示范工程。打造覆蓋全生命周期的智慧軌道建設應用體系,構建高精度定位網、高精度時間同步網、高通量通信網和空間數字化信息服務平臺。提升公交運行服務智能化、信息化水平,提高公交供需匹配效率,提升與軌道交通之間協同運營能力。打造智慧高速示范工程,探索實現基礎設施數字化、車路協同示范應用,推進信號燈智能化改造升級,實現路網管理和服務智能化,到2025年,智慧道路總里程超過300公里。打造由數據平臺、服務平臺、聚合平臺構成的停車信息管理與服務體系。

規劃實施要點11:綜合交通樞紐建設重點任務

規劃實施要點11:綜合交通樞紐建設重點任務

規劃實施要點11:綜合交通樞紐建設重點任務

五、實施保障

(一)加強組織領導

深化黨建引領作用。始終把黨的領導貫穿到規劃實施的各領域和全過程,堅持以人民為中心的發展思想,推動廣大黨員干部牢固樹立“四個意識”,堅定“四個自信”,堅決做到“兩個維護”,充分發揮各級黨組織在推進“十四五”時期北京交通發展建設中的作用。激勵干部擔當作為,以提高治理能力為重點,加強領導班子和干部隊伍建設,建立健全干部擔當作為的激勵和保護機制,鍛造信仰堅定、政治過硬、理論精通的交通隊伍。堅持凝心聚力,更好地把黨建工作和交通綜合治理工作深度融合,發揮好黨建引領“十四五”交通發展建設的作用。

加強北京市交通綜合治理領導小組的統籌協調作用。將“十四五”規劃任務逐年分解,并將重點工作納入交通綜合治理工作框架推進實施。市交通部門要聯合市發展改革、財政、規劃自然資源、住房城鄉建設、生態環境等部門提高規劃實施協同性,完善部門聯動機制,加強在公共財政投入、土地供應、重大項目建設時序上的統籌協調,合理確定重點任務年度安排和行動計劃。加強與鐵路、民航部門溝通對接,推動相關規劃任務同步實施,促進對外交通與城市交通協同。進一步健全路市多層次對接協調機制,固化高層會晤機制,建立路市聯席工作機制,共同推動落實關于深化鐵路領域戰略合作的框架協議。不斷深化完善交郵融合發展體制機制。

(二)完善政策機制

資金保障。探索建立政府資金與社會資本合作的資金保障機制,加強交通固定資產投資保障。加強市區統籌,完善市區兩級交通設施建設固定資產投資分擔機制。探索交通基礎設施領域引入REITs模式,持續推進PPP模式建設部分軌道交通線路和高速公路,推行績效付費機制,完善政府與社會資本風險共擔機制。綜合考量規劃條件、樞紐功能、商業需求、交通條件等因素,深化完善分類引導的交通樞紐建設投融資模式。

政策保障。加強重大交通戰略和規劃研究,完善規劃體系,強化交通基礎設施建設項目前期儲備機制,適度超前、優先發展交通基礎設施,提前規劃控制交通戰略走廊和重大交通設施用地。綜合考慮經濟發展、社會需求、城市環境容量等因素,研究制定交通資源配置的優先規則和相關政策,確保交通用地、資金資源向綠色交通傾斜,并建立社會化監督與評價機制。開展城市交通綜合調查,為交通發展提供支撐。

(三)強化考核評價

制定規劃任務分工及考核機制。對規劃指標、重大工程項目、重大政策、重大改革措施進行任務分解,明確責任部門及完成時限。以本規劃為依據,針對重點領域、專項任務制定實施方案、行動計劃和年度計劃,分解落實規劃提出的發展目標、主要指標和重點任務,設置年度目標并做好年度間綜合平衡,確保規劃目標任務有計劃、按步驟得到落實。

加強規劃任務實施監督評估。將“十四五”規劃任務與城市總體規劃“城市體檢”工作相結合,對規劃指標、重大工程項目、重大政策、重大改革措施實施情況開展跟蹤監測分析,強化動態管理,保障規劃實施效果。建立評估指標體系,系統開展規劃年度、中期及總結評估工作。

[責任編輯:張倩]

免責聲明:本文僅代表作者個人觀點,與電池網無關。其原創性以及文中陳述文字和內容未經本網證實,對本文以及其中全部或者部分內容、文字的真實性、完整性、及時性,本站不作任何保證或承諾,請讀者僅作參考,并請自行核實相關內容。涉及資本市場或上市公司內容也不構成任何投資建議,投資者據此操作,風險自擔!

凡本網注明?“來源:XXX(非電池網)”的作品,凡屬媒體采訪本網或本網協調的專家、企業家等資源的稿件,轉載目的在于傳遞行業更多的信息或觀點,并不代表本網贊同其觀點和對其真實性負責。

如因作品內容、版權和其它問題需要同本網聯系的,請在一周內進行,以便我們及時處理、刪除。電話:400-6197-660-2?郵箱:119@itdcw.com

電池網微信
電動汽車
新能源車
充電樁