
祝大同 電子銅箔協會資深顧問
1.2018年國內已完成投建、擴建銅箔項目新增產能統計
根據調查統計,在2018年間,有六家銅箔新企業建成(江西銅博、貴州中鼎、新疆億日、江東電子、茌平信力、銅冠銅陵廠),并實現了投產,有五家原有企業(青海諾德、靈寶寶鑫、九江德福、廣東超華、湖北中一)銅箔實現新的電解銅箔生產線的擴產。
到2018年底,國內又有7萬噸電解銅箔的新增產能,共達到45.34萬噸總產能。其中,在2018年PCB銅箔產能新增1萬噸(較少),鋰電銅箔新增產能約6萬噸。除江西銅博公司一萬噸左右的PCB銅箔產能可釋放外,其他十一家新舊廠家的增加的鋰電銅箔生產線,可隨時轉化為PCB銅箔的能力很有限。
表1 2018年國內已完成投建、擴建的銅箔項目新增產能統計

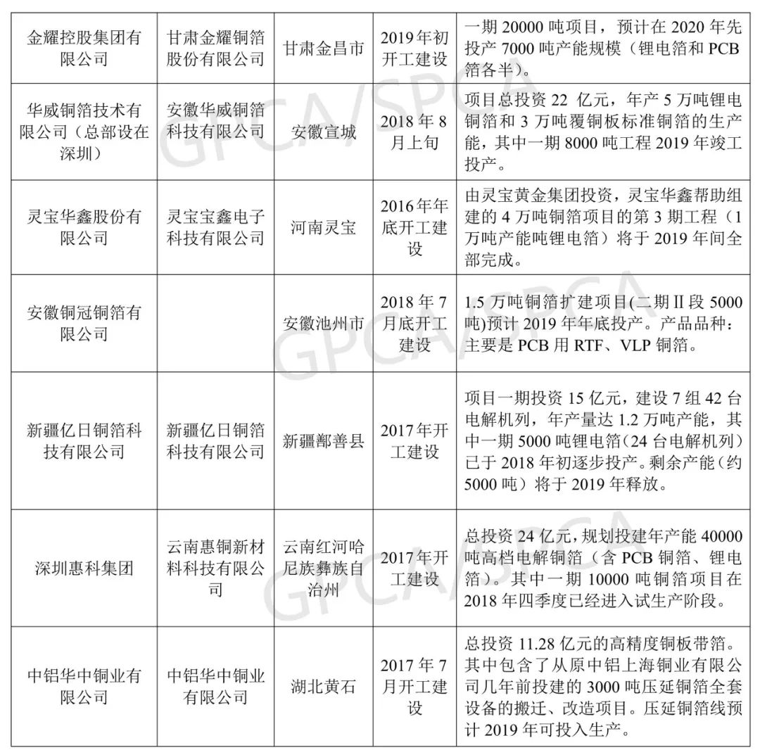
2. 2018年間國內已進入開工投建、擴建的銅箔項目預計在2019年間釋放新產能的統計、預測
對2018年間國內已進入開工投建、擴建的銅箔項目預計在2019年間的新產能統計,在2019年間,國內有12.9萬噸電解銅箔的新增產能,這樣國內電解銅箔總產能將達到58.24萬噸。其中PCB銅箔產能新增3.1萬噸,鋰電池銅箔產能新增9.8萬噸。
表2 2018年間國內已進入開工投建、擴建的銅箔項目預計在2019年間的新產能統計、預測


表3 2018年公示規劃或簽約的投建銅箔項目統計

根據表1~3的統計、預測數據,可得到:到2018年底,國內會有7萬噸電解銅箔的新增產能,總產能將達到45.34萬噸,比2017年增加了18.3%。其中,PCB銅箔產能新增較少(約1萬噸),比原預計的少約1.4萬噸。鋰電銅箔在2018年新增產能約6萬噸,比原預計的少約3萬噸。到2018年底,國內PCB銅箔與鋰電銅箔產能比,為59.4:40.6(見表1)。
到2019年底,預計國內有12.9萬噸電解銅箔的新增產能,這樣國內電解銅箔總產能將達到58.24萬噸。其中PCB銅箔新增3.1萬噸,PCB銅箔總產能將為30.01萬噸(估計另有約有3萬噸鋰電池銅箔新增產能可以轉化為PCB銅箔,未列入到2019年的PCB銅箔新增產能中)。鋰電池銅箔新增9.8萬噸,鋰電池銅箔總產能將增加到28.23萬噸。到2019年,鋰電池銅箔占國內電解銅箔總產能的比例,將提高到48.5%(見表2)。
在壓延銅箔方面:在2019年,中鋁華中銅業有限公司新建(2018年初開工建設)并且完成3000噸產能。中條山有色金屬集團在河南垣曲縣的工廠,在2018年4月初開工建設,并計劃在2020年間將釋放5000噸壓延銅箔產能。靈寶金源朝輝銅業有限公司在2018年6月底開工建設的、計劃在2020年將完成新增8000噸壓延銅箔項目的建設并投產。
表4 2016年~2019年國內電解銅箔產能統計及預測

以上統計、預測的數據說明:未來兩、三年,在電子銅箔的市場上兇多吉少,特別是鋰電銅箔市場形勢、國內鋰電銅箔行業的經營前景,很是暗淡。在鋰電池、PCB兩大銅箔市場的明后年的變化難以預料的背景下,我國電解銅箔及壓延銅箔產能過剩的問題,將會凸顯嚴重。未來幾年,在國內銅箔業中,水平低下的、同質的產品市場競爭,將更為激烈。

電池網微信












