如果說新勢力造車至少需要200億元的資金才能“入門”,那么研發自動駕駛又需要多少投入?目前業界尚無定論,可以看到的是凡是參與其中的企業,都在大手筆往里面砸錢,有錢的美其名曰“投資”,資金不足的稱之為“融資”。
然對于自動駕駛,即使現在也沒有一家企業能給出確切的量產時間,這樣帶來的結果是,一眼望去大家仿佛都是在漫無目的的“燒錢”。摸不準的量產時間,看不到盡頭的燒錢模式,長此以往必然會有企業心生退意,只是誰也沒想到這個“玩家”會是Uber……
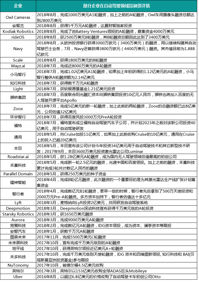
自動駕駛瘋狂“吸金”
據相關統計數據顯示,從2015年到2017年11月,自動駕駛相關領域共發生了193起投融資事件,涉及金額高達1438億美元,其中僅2017年,投到自動駕駛技術領域的資金就占到了全球汽車科技行業投資總額的七成多。進入2018年,資本對自動駕駛的追捧熱度仍在持續,不僅諸多新創公司紛紛拿到了新一輪的融資,傳統車企及科技企業在該領域的投資力度也在不斷加大。
可以說,除了新造車,當前汽車行業另一個“吸金”高地非自動駕駛莫屬。

7月25日,福特汽車宣布整合旗下自動駕駛系統集成、自動駕駛研發和先進工程、自動駕駛交通服務網研發、消費者體驗、商務戰略和業務開發團隊,成立福特自動駕駛汽車子公司,專門負責其自動駕駛汽車業務。與此同時,福特方面稱將在2023年之前累積投資40億美元到新成立的自動駕駛技術公司,包括此前福特對美國自動駕駛技術初創公司Argo AI投資的10億美元,以加快自動駕駛汽車業務的發展,爭取在2021年將自動駕駛車隊投入商業服務。
5月31日,日本軟銀愿景基金宣布將向通用汽車旗下的自動駕駛技術初創公司Cruise Holdings投資22.5億美元,作為合作的一部分,通用汽車承諾向Cruise加投11億美元。如果加上此前通用收購Cruise的10億美元,改造工廠的1億美元, 以及過去兩年在該領域其他方面支出的近8億美元,目前通用在自動駕駛領域的投資最少為30億美元。
同月,日本豐田汽車在其2017財年財報公布會上透露,該公司計劃今年投資1.08萬億日元用于研發,其中35%用于自動駕駛技術和其它新型技術,也就是34億美元,從而使豐田在自動駕駛技術方面保持領先地位。今年1月,豐田在北美CES上公布了其e-Palette機器人概念車,以及最新的3.0自動駕駛汽車平臺,按照豐田的規劃,該公司將在2020年東京奧運會·殘奧會上提供自動駕駛汽車運送選手。
而在科技公司領域,則以Waymo、Uber等最為積極。其中Waymo,據了解自2009年被曝開始研發自動駕駛,到現在近十年的時間里,Waymo在該領域的累計投資額達到了數十億美元。
今年6月1日,Waymo宣布向FCA采購62,000輛Pacifica混動車,以擴大自動駕駛出租車隊。如果加上年初的2萬輛捷豹I-PACE純電動SUV采購協議以及2016年5月購買的100輛Pacifica混動車,按照單車平均綜合成本10萬美金計算,加上測試成本、人員支出、運營成本等,預計到2020年Waymo在自動駕駛領域的投資將達百億美元。
所幸,無論是福特、通用、豐田,還是Waymo,都具備“自造血”能力,盡管自動駕駛技術復雜,前期投入大,他們也并沒有受資金掣肘。正因為如此,可以看到在自動駕駛研發方面,這些企業明顯走在前面。
在上述企業之外,自動駕駛領域還活躍著大量靠融資“續命”的初創公司。如7月份剛剛拿到5億美元的融資的Zoox,5月份融資1.28億美元的Roadstar.ai,今年累計完成2.14億美元A輪融資的小馬智行,去年被德爾福以4.5億美元收購的NuTonomy……這些都是該領域的“佼佼者”。而自動駕駛領域大約有多少初創公司呢?去年底的數據是240多家。
相較于傳統的車企巨頭或者互聯網巨頭,單個初創企業目前的體量看起來或許有些微不足道,但他們很多背后卻有著巨額資金加持,少則數千萬美元,多則數億甚至十幾億美元。一旦玩起資本,他們的潛力也不容小覷。
Uber萌生退意?
資本密集入局自動駕駛,無疑是看中了其廣闊的市場空間。據美國聯合市場研究公司(AlliedMarket Research)相關研究結果顯示,2019年全球自動駕駛汽車市場價值將達到542.3億美元,到2026年這一數字將增至5566.7億美元,復合年化增速高達39.47%,前景著實誘人。
然而,就在大家翹首以盼,等待著自動駕駛由夢想照進現實時,卻有玩家心生“退意”了。
日前,Uber發布了其2018年第二季度財報。報告顯示,第二季度Uber凈營收為27億美元,同比增長51%;調整后的凈虧損為6.59億美元,相較于第一季度的5.77億美元有所擴大,其中Uber的無人駕駛業務對其整體業績帶來顯著拖累。
據了解,在過去18個月里,Uber旗下自動駕駛汽車部門每季度的虧損在1.25億至2億美元之間,相當于Uber季度虧損的15%至30%。這也就意味著,在過去一年半的時間里Uber在自動駕駛汽車上的虧損大約為10億美元,可謂“燒錢”嚴重。正因為如此,在宣布停止開發自動駕駛卡車后,Uber的一些投資者開始敦促該公司賣掉其整個自動駕駛汽車業務部,來改善虧損現狀。
只能說,Uber的投資者們未免太心急了,居然現在就想要“回報”。既然當初決定進入這個行業,就該做好燒錢的準備,畢竟像自動駕駛這樣一項復雜的技術,想要量產并非一朝一夕的事,更何況虧損的不止Uber一家。由于研發投入大、變現周期長,幾乎所有自動駕駛領域的玩家現階段在該業務上都處于虧錢狀態。
而從一個角度來講,即使現在自動駕駛汽車能夠很快量產,誰也不敢篤定馬上就能止損盈利,新造車就是一個很好的例子。8月初,蔚來汽車在美提交招股書,最引人關注的也是其財務虧損問題。根據蔚來汽車財務數據,截止2018年6月30日,蔚來汽車今年上半年營收4599.1萬元,其中汽車銷售收入4439.9萬元,虧損33.26億元;2017年全年虧損50.21億元;2016年虧損25.733億元。言外之意即,盡管蔚來汽車已經于新勢力造車中率先實現量產,也無法逃脫“虧錢”的命運。
況且就整個量產進展而言,新勢力造車的進度其實遠遠快于自動駕駛,在已經有產品上市銷售的情況下,新造車企業盈利尚且如此困難,對于現階段量產前景還不甚明朗的自動駕駛,言投資回報更是難上加難!從這一點上來講,在商業變現方面,自動駕駛其實和新造車一樣難,甚至更難于新造車。
商業變現雛形初現
雖然說自動駕駛汽車領域目前整體還處于“燒錢”階段,但也并不是全無商業化變現可言。
8月22日,Lyft和自動駕駛技術公司Aptiv表示,他們合作開發的叫車應用已經在拉斯維加斯完成了超過5000筆自動駕駛訂單。不過兩家公司都拒絕提供其自動駕駛汽車服務的財務細節,只是較為籠統地表示兩家公司“都在賺錢”。
據悉,Lyft和Aptiv的商業模式是,基于Lyft的叫車應用,為用戶提供自動駕駛用車服務。當用戶需要用車時,打開Lyft應用程序即可預約車輛,如果系統給用戶發送的是自動駕駛汽車,用戶可以選擇接受或拒絕自動駕駛汽車,自動駕駛汽車費用與有人駕駛的車輛相同,但會有人類駕駛員在方向盤后面進行監控。
目前,Lyft和Aptiv在拉斯維加斯的車隊規模不大,只有20輛車在拉斯維加斯大道上的一些熱門目的地附近服務,這兩家公司希望在未來幾周內再增加10輛汽車,同時增加拉斯維加斯市中心的新目的地,擴大運營范圍。
更早一些的時候,美國雜貨巨頭Kroger和自動駕駛汽車創業公司Nuro宣布在亞利桑那州斯科茨代爾推出無人駕駛送貨服務,每個訂單的運費為5.95美元,沒有最低訂單金額。早期,這些貨物將通過Nuro的自動駕駛豐田普銳斯和日產Leaf車隊交付,每輛車都將有一個安全駕駛員。今年秋天晚些時候,配送車將更換成定制的R1無人駕駛運輸車輛。
無論是無人駕駛出租車還是無人駕駛配送車,都被認為是有望較早落地的無人駕駛應用場景。特別是無人車送貨服務,由于駕駛場景相對較簡單,已經吸引了大批玩家。其中Uber,早在2016年10月,就曾嘗試用無人駕駛卡車把 5 萬瓶百威啤酒從科羅拉多州柯林斯堡市運送到了距離 120 英里外的科泉市,并還因此掙了470美元。
之后,在一些自動駕駛測試或試運營項目里,也多是從這兩個方面展開。如Waymo在鳳凰城的自動駕駛接送服務,Drive.ai在德州推出的自動駕駛按需服務,百度“阿波羅”的自動駕駛接駁服務,Voyage在佛羅里達州運營的自動駕駛車隊,都是從低速、限定場景做起,目前進展順利。
據悉, Waymo預計將于今年晚些時候在亞利桑那州推出商用乘車產品和服務。隨著相關自動駕駛收費項目的陸續落地,預計自動駕駛汽車產業商業化大幕將由此逐漸開啟,至于究竟何時這項技術才能不依靠“燒錢”度日,產生利潤,最終還得交給市場來決定……

電池網微信












