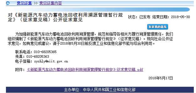
5月17日,電池網了解到,為加強新能源汽車動力蓄電池回收利用溯源管理,規范和指導各相關方履行溯源管理責任,工信部對《新能源汽車動力蓄電池回收利用溯源管理暫行規定》公開征求意見,建立溯源管理平臺,對動力蓄電池生產、銷售、使用、報廢、回收、利用等全過程進行信息采集。

5月17日,電池網(微號:mybattery)了解到,為加強新能源汽車動力蓄電池回收利用溯源管理,規范和指導各相關方履行溯源管理責任,工信部對《新能源汽車動力蓄電池回收利用溯源管理暫行規定》公開征求意見,建立溯源管理平臺,對動力蓄電池生產、銷售、使用、報廢、回收、利用等全過程進行信息采集。
附件:《新能源汽車動力蓄電池回收利用溯源管理暫行規定》征求意見稿.doc
以下為《新能源汽車動力蓄電池回收利用溯源管理暫行規定》征求意見稿詳情——




電池網微信












