近幾年來我國的新能源汽車行業發展迅速,目前已經成為我國領先世界的行業之一。根據工業和信息化部的數據,2017年我國新能源汽車產銷量分別達到79.4萬輛和77.7萬輛,累計保有量達到180萬輛,占全球市場保有量50%以上,連續三年位居世界第一。
1、新能源行業產業政策分析
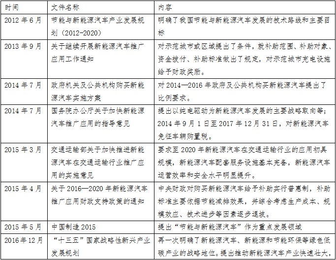
作為新興產業,新能源汽車行業的快速發展離不開國家政策支持,國家為加快新能源汽車產業化進程,先后頒布了一系列相關政策性文件,制定實施了補貼政策、雙積分政策等,對新能源汽車行業的發展產生重大影響。
相關法律法規
自2012年以來,國家出臺的對行業影響較大的主要法律法規如下:


補貼政策
為支持新能源汽車行業的發展,中央財政安排專項資金,對新能源汽車的生產和銷售進行補貼。在經歷了新能源汽車騙補等事件后,財政部等四部委對新能源汽車行業的補貼標準進行了大幅度的調整,強化了對新能源汽車整車能耗、續駛里程、電池性能、安全等方面的要求。目前具體補貼標準如下。
新能源客車補貼標準:
對于新能源客車的技術要求有:①單位載質量能量消耗量不高于0.24Wh/km·kg;②純電動客車續駛里程不低于200公里;③電池系統總質量占整車整備質量比例不高于20%;④非快充類純電動客車電池系統能量密度要高于85Wh/kg,快充類純電動客車快充倍率要高于3C,插電式混合動力客車節油率水平要高于40%。補貼金額=車輛帶電量×單位電量補貼標準×調整系數(調整系數:系統能量密度/充電倍率/節油水平)。


資料來源:財政部、易三板研究院

電池網微信












