
近日,國家能源局印發《2022年能源行業標準計劃立項指南》(以下簡稱《指南》)顯示,2022年能源行業標準立項重點主要包括行業標準計劃及行業標準外文版翻譯計劃。
其中,行業標準計劃包括與相關國家標準的實施相配套的行業標準計劃;涉及能源領域節能、節水、資源綜合利用、環境和生態保護、綠色發展的行業標準計劃;支撐能源領域碳達峰、碳中和目標的行業標準計劃;顯著提升能源行業整體技術水平和產品、服務質量的行業標準計劃;對標國外、國際先進標準,有利于提升中國標準國際公信力、影響力的行業標準計劃。
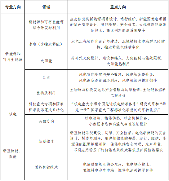
《指南》顯示,在各專業領域重點方向方面,新能源和可再生能源綜合開發與利用、水電(含抽水蓄能)、太陽能、風電、生物質利用、新型儲能、氫能關鍵技術等在列。
行業標準外文版翻譯計劃則主要是在加強能源領域對外貿易、服務、承包工程所需的成套標準外文版體系研究的基礎上,鼓勵申報行業標準外文版翻譯計劃。鼓勵標準外文版翻譯計劃與標準計劃同步立項、同步制定、同步發布。
以下為《指南》原文:
2022年能源行業標準計劃立項指南
為指導能源標準化技術組織及有關單位做好2022年能源行業標準計劃(含制定和修訂)立項工作,建設支撐引領能源高質量發展的標準體系,按照持續深化能源領域標準化工作改革的要求,根據《標準化法》《能源標準化管理辦法》(國能發科技〔2019〕38號)和《關于加快能源領域新型標準體系建設的指導意見》(國能發科技〔2020〕54號)等,結合能源行業實際,制定本指南。
一、總體要求
堅持需求導向。緊密圍繞落實“四個革命、一個合作”能源安全新戰略,構建清潔低碳、安全高效能源體系,支撐能源碳達峰、碳中和目標任務,根據能源行業發展需要,突出重點領域和關鍵技術要求,提出能源行業標準計劃。
強化體系引領。能源行業標準計劃的提出要以本領域的標準體系為指導,堅持急用先行、先進適用、協調統一的原則,優先健全能源新興領域的標準,著力提升能源傳統領域的標準。
突出公益屬性。深入貫徹國家標準化工作改革精神,突出能源行業標準的公益性,對沒有國家標準而又需要在能源行業范圍內統一的,涉及重要產品、工程技術、服務和行業的技術要求提出能源行業標準計劃。屬于競爭性的、一般性的技術要求,原則上不能作為能源行業標準制定計劃。在智慧能源、可再生能源等領域率先建設新型標準體系。
提升標準質量。能源行業標準計劃要堅持協商一致的原則,具有較好的技術基礎和工作基礎,計劃草案較為成熟,通過能源行業標準化技術委員會或專家組經能源行業標準化管理機構匯總審核后申報。
二、立項重點
(一)行業標準計劃
與相關國家標準的實施相配套的行業標準計劃;涉及能源領域節能、節水、資源綜合利用、環境和生態保護、綠色發展的行業標準計劃;支撐能源領域碳達峰、碳中和目標的行業標準計劃;顯著提升能源行業整體技術水平和產品、服務質量的行業標準計劃;對標國外、國際先進標準,有利于提升中國標準國際公信力、影響力的行業標準計劃(各專業領域重點方向見附件)。
(二)行業標準外文版翻譯計劃
在加強能源領域對外貿易、服務、承包工程所需的成套標準外文版體系研究的基礎上,鼓勵申報行業標準外文版翻譯計劃。鼓勵標準外文版翻譯計劃與標準計劃同步立項、同步制定、同步發布。
三、申報要求
(一)應按照現有標準管理分工機制和專業領域,經過充分調研、技術論證和初步篩選后確定申報計劃。
(二)申報計劃應保證與現有標準體系協調一致。
(三)存在技術交叉的領域,申報單位應在計劃上報前與技術相關方充分溝通協商,避免交叉重復立項。
(四)主要起草單位應做好標準編制前期準備工作,確保兩年內完成報批。
(五)行業標準外文版翻譯計劃應與相關國際標準進行比對研究,技術要求不低于國際標準。
四、申報材料
(一)行業標準計劃
申報材料應包括:行業標準項目計劃匯總表、行業標準項目任務書、標準草案稿、審查會會議紀要及專家簽字表。
1.項目計劃匯總表應填寫完整、準確?!斑m用范圍和主要技術內容”將作為后續征求意見的主要依據。
2.項目建議書應填寫完整、詳實?!澳康暮屠碛伞敝姓堊⒚鳂藴视媱濏椖繉π袠I工作的支撐作用。
3.標準草案應明確提出主要章節及各章節所規定主要技術內容,內容基本覆蓋“適用范圍和主要技術內容”涉及的各要點。修訂項目應重點說明擬修訂的主要內容和理由。
(二)外文版標準計劃
申報材料包括行業標準英文版計劃匯總表及行業標準項目任務書。
五、報送方式
行業標準項目采用統一申報,分類評估、統一下達的方式。請各能源行業標準化技術委員會通過“能源標準化信息平臺”提交申報材料,各能源標準化管理機構匯總審核后于2022年2月15日前提交至國家能源局能源節約和科技裝備司(匯總表、項目任務書和標準草案稿發至郵箱)。
聯系人及電話:黃勇 010-81929216
郵箱:nb_standard@126.com
六、項目管理
(一)在研項目數量過多的標委會應主動減少新項目申報,盡快完成已下達計劃。
(二)項目下達后,各有關單位要強化標準項目全生命周期管理,做好標準制修訂進度、資金使用、公開征求意見等監督檢查,切實提升標準質量。
(三)標準項目下達后,項目名稱(范圍)、完成時間、歸口單位不得隨意變更。確需變更的,標委會應報請相應的能源行業標準化管理機構同意后,報國家能源局審核后進行調整。
(四)能源行業標準正式發布后,相關行業標準化管理機構要按程序在“能源標準化信息平臺”上公開標準文本。
附件:能源行業標準計劃立項重點方向



電池網微信












