
近日,浙江省發改委等六部門印發《浙江省加快培育氫燃料電池汽車產業發展實施方案》。
方案明確,到2025年,氫燃料電池汽車產業生態基本形成,產業鏈上具有一批競爭力強的優勢龍頭企業。氫燃料電池相關基礎材料、關鍵零部件等核心技術攻關取得積極進展,達到國內先進水平。政策法規體系逐步健全。重點區域產業化應用取得明顯成果,在公交、港口、城際物流等領域推廣應用氫燃料電池汽車接近5000輛,規劃建設加氫站接近50座。
方案強化示范應用,著力打造兩條“氫走廊”。將產業布局和應用場景有機結合,建設氫示范線路,打造具有浙江特色的兩條“氫走廊”。一是依托G92(環杭州灣高速)串聯起嘉興、杭州、紹興、寧波等環杭州灣重要節點城市,加快當地產業發展,完善沿線氫氣補給設施,協同打造“環杭州灣”氫走廊,加快形成長三角氫燃料電池汽車產業集群;二是以金華、寧波、舟山為重點,依托G15(甬金高速)建設氫能高速通道,圍繞自由貿易區創新發展,著力構建“義甬舟”氫走廊。
方案原文如下:
浙江省加快培育氫燃料電池汽車產業發展實施方案
為貫徹落實《浙江省汽車產業高質量發展行動計劃》(浙政辦發〔2019〕1號)、《浙江省加快培育氫能產業發展的指導意見》(浙發改產業〔2019〕375號),提升氫燃料電池汽車產業基礎能力,優化產業發展環境,積極開展示范應用,制定本實施方案(實施期限為2021-2025年)。
一、總體要求
(一)總體思路。緊跟全球氫燃料電池汽車產業發展前沿,以技術突破和產業培育為主線,加強核心技術攻關與科技成果轉化,重點發展關鍵零部件產業,逐步完善氫燃料電池產業鏈,積極構建產業生態。以開展系統性示范應用為載體,著力培育一批具有較強競爭力的優勢企業,強化產業鏈上下游協同,不斷鞏固和提升產業國內地位。
(二)主要目標。到2025年,產業生態基本形成,產業鏈上具有一批競爭力強的優勢龍頭企業。氫燃料電池相關基礎材料、關鍵零部件等核心技術攻關取得積極進展,達到國內先進水平。政策法規體系逐步健全。重點區域產業化應用取得明顯成果,在公交、港口、城際物流等領域推廣應用氫燃料電池汽車接近5000輛,規劃建設加氫站接近50座。
二、重點任務
(一)組織開展核心技術攻關。制定氫燃料電池汽車產業科技攻關項目清單,加大科技專項支持力度,鼓勵企業加強測試裝備、智能制造裝備等專用裝備研制以及高性能質子交換膜、催化劑、碳紙等基礎材料制備技術攻關,努力實現關鍵裝備和核心技術自主可控。通過“揭榜掛帥”等方式,重點支持省內優勢單位開展“高比功率低貴金屬用量膜電極組件、高耐蝕超薄金屬雙極板、氫引射器、氫傳感器、氫氣循環泵、氫氣流量控制閥組、空氣壓縮機”等核心組件,“高電催化活性ORR催化劑、超薄PTFE增強型質子交換膜、固體氧化物電解質”等基礎材料,“70MPa車載儲氫瓶、固態及液氫儲存裝置、加氫裝置”等重要裝備的技術攻關。著力提升氫燃料電池電堆和發動機系統集成技術、氫燃料電池整車集成與控制技術。(責任單位:省科技廳)
(二)搭建協同創新平臺。支持浙江大學、浙江清華長三角研究院、中科院寧波材料技術與工程研究所等高校和科研機構與相關企業建立“產學研用”協同機制。(責任單位:省科技廳、省教育廳)推動創新能力突出的汽車及零部件優勢企業,聯合產業鏈上下游創新資源,創建汽車產業省級技術創新中心,開展包括氫燃料電池汽車領域的關鍵核心技術攻關。(責任單位:省科技廳)支持骨干企業創建高能級創新平臺。(責任單位:省科技廳、省經信廳、省發展改革委)根據各地國家級、省級創新平臺建設情況,省級新能源汽車推廣應用政策給予地方獎勵支持。(責任單位:省發展改革委、省財政廳)
(三)加快完善產業鏈。以省級示范區為重點,鼓勵地方積極招引國內外氫燃料電池關鍵零部件、制氫和儲氫裝備等龍頭優勢企業,布局一批產業鏈項目。(責任單位:省發展改革委、省經信廳)對各地引進具有核心技術、填補空白的重大項目,省級新能源汽車推廣應用政策給予地方獎勵支持。(責任單位:省發展改革委、省財政廳)支持整車龍頭企業研發生產氫燃料電池汽車,推動省內氫燃料電池產業鏈上企業加強合作,協同打造產業集群,提升產業整體競爭力。(責任單位:省經信廳)
(四)培育龍頭優勢企業。引導產業鏈上優勢企業加大研發力度,提升研發能力,成為擁有較多技術專利、具有核心競爭力的創新型企業。(責任單位:省科技廳、省經信廳)對符合條件的企業自主研發的技術領先產品的推廣給予“首臺套”等政策支持,推動形成規模效應,逐步做大做強。(責任單位:省經信廳)為企業營造良好的政策環境,幫助企業強化品牌建設,培育一批“單項冠軍”“隱形冠軍”和專精特新“小巨人”企業。(責任單位:省經信廳、省市場監管局)
(五)推進加氫站規劃建設。根據氫燃料電池汽車推廣應用需要,合理規劃布局加氫站。(責任單位:省能源局、省建設廳、省自然資源廳)由省建設廳作為加氫站建設、運營的主管部門,制定加氫站建設運營管理辦法。(責任單位:省建設廳)省級新能源汽車推廣應用政策將各地加氫站建設和運營情況納入獎勵因素,建設的獎勵因素額度不超過固定資產投資額(不含土地)的50%。(責任單位:省發展改革委、省財政廳)
(六)提升氫源供應保障能力。發揮全省工業副產氫等資源優勢,支持企業利用工業副產氫、工業有機廢物制備車用氫氣,著力降低制氫成本。(責任單位:省經信廳)拓展氫能供應渠道,探索發展綠氫,開展海上風電、光伏等可再生能源制氫試點。(責任單位:省能源局)支持氫氣儲運裝備研制及產業化,鼓勵有條件的單位開展液氫儲運、固態儲存以及管道配送等方面的新技術、新工藝研究及工程示范。(責任單位:省科技廳、省經信廳)
三、示范應用
(一)組織開展省級示范應用工作。為確保氫燃料電池產業合理布局、有序發展,積極發揮示范應用對產業發展的帶動作用,組織開展氫燃料電池汽車“十四五”省級示范應用工作。支持有一定產業基礎的地區率先開展氫燃料電池關鍵核心技術產業化攻關和示范應用,加快探索氫燃料電池汽車產業發展新模式。研究建立評價體系,全力推動省級示范區(點)建設。(責任單位:省發展改革委、省經信廳、省科技廳、省財政廳、省建設廳、省能源局,各有關市、縣〔市、區〕政府)
(二)以示范應用促進“強鏈補鏈”。示范地區要聚焦技術創新,通過規模應用降低制造成本,不斷完善產業鏈條。要支持省內重點企業加強技術研發和產品推廣,助其站穩市場并提升品牌知名度,逐步做大做強。要找準應用場景,積極探索商業化運營模式,重點推動氫燃料電池在中遠途、中重型商用車及工程車、特種車領域的產業化應用,不斷提高經濟性。要建立健全安全標準體系,創新監管模式,運用數字化手段,實現氫燃料電池汽車全過程安全監管。(責任單位:各有關市、縣〔市、區〕政府)
(三)著力打造兩條“氫走廊”。將產業布局和應用場景有機結合,建設氫示范線路,打造具有浙江特色的兩條“氫走廊”。一是依托G92(環杭州灣高速)串聯起嘉興、杭州、紹興、寧波等環杭州灣重要節點城市,加快當地產業發展,完善沿線氫氣補給設施,協同打造“環杭州灣”氫走廊,加快形成長三角氫燃料電池汽車產業集群;二是以金華、寧波、舟山為重點,依托G15(甬金高速)建設氫能高速通道,圍繞自由貿易區創新發展,著力構建“義甬舟”氫走廊。(責任單位:各有關設區市政府,省發展改革委、省經信廳、省建設廳、省能源局)
(四)加強長三角協同聯動。貫徹落實長三角一體化發展戰略,把氫燃料電池汽車產業作為長三角三省一市產業合作的重要內容。加快構建長三角一體化氫燃料電池汽車高質量發展體系和產業鏈供應鏈協同工作機制,圍繞氫燃料電池汽車產業鏈,積極推進科技資源和創新載體共享,在人才培育、技術攻關、產融對接、推廣應用等領域開展務實合作。以區域聯動加快推廣應用,加強長三角地區加氫站等基礎設施共建共享,打通氫燃料電池汽車互通路徑,重點推進氫燃料電池客運包車和城際物流的示范應用。(責任單位:省發展改革委、省經信廳、省建設廳、省能源局、省交通運輸廳,各有關設區市政府)
四、保障措施
(一)健全工作機制。成立氫燃料電池汽車產業發展工作專班,優化完善產業政策,協調解決重大問題,指導地方開展示范應用工作,建立評價機制,推動組建氫燃料電池產業聯盟,促進氫能上下游產業協同發展。(責任單位:省發展改革委、省經信廳、省科技廳、省財政廳、省建設廳、省能源局)
(二)加強政策引導。省級新能源汽車推廣應用獎補資金對工作成效顯著地區給予獎勵,獎勵資金可由地方統籌用于支持氫燃料電池關鍵核心技術產業化、示范應用推廣、相關基礎設施建設等。(責任單位:省發展改革委、省財政廳)寧波市參照落實相關財政支持政策。(責任單位:寧波市政府)加大省級重大科技專項對氫燃料電池產業關鍵核心技術攻關的支持力度。(責任單位:省科技廳)保障氫燃料電池汽車路權,對列入《道路機動車輛生產企業及產品公告》的氫燃料電池車輛,執行國家、浙江省、各地市關于免限行、發放新能源汽車專用號牌等相關措施。(責任單位:省公安廳、省交通運輸廳)
(三)強化要素保障。將加氫站布局納入國土空間規劃,做好加氫站建設項目用地保障和規劃用地審批工作。(責任單位:省自然資源廳)鼓勵金融機構對氫燃料電池產業鏈上創新企業提供優惠貸款等專項服務。(責任單位:人行杭州中心支行、浙江銀保監局、省地方金融監管局)發揮省產業基金引導作用,通過參與項目投資等多種手段,支持初創型、成長型氫燃料電池企業快速發展。(責任單位:省經信廳、省財政廳)支持氫燃料電池相關企業引進國內外院士及創新團隊等高層次人才,支持高層次人才申報“鯤鵬行動”等重大人才工程,大力培養氫能產業生產及檢測技術型人才。(責任單位:省經信廳、省委人才辦、省人力社保廳)
(四)完善技術標準。重點圍繞氫燃料電池產業基礎與管理、氫氣制備、儲運和加注等重點領域,支持龍頭企業和行業協會牽頭研究制定相關標準。(責任單位:省市場監管局、省經信廳、省應急管理廳)加強檢測認證體系建設,支持打造氫燃料電池國家級檢驗檢測中心。(責任單位:省市場監管局)
(五)落實安全監管。做好加氫站的設計、工程建設管理以及相關標準規范制訂等工作,指導各地實施工程施工許可、消防設計審查驗收以及加氫站運營的監督管理;(責任單位:省建設廳)為加氫站經營企業核發營業執照、加氫站車用氣瓶充裝許可證,防范特種設備安全風險;(責任單位:省市場監管局)組織協調加氫站生產安全事故應急救援工作;(責任單位:省應急管理廳)確保氫氣運輸環節安全。(責任單位:省公安廳、省交通運輸廳)構建氫氣從生產到使用全流程監測體系,實現實時監測、分析預警、應急管理、供需調節的統一管理。(責任單位:各設區市政府)
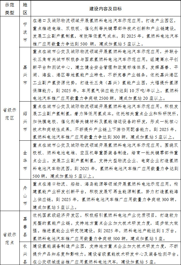
附:省級示范區(點)建設內容及目標


電池網微信












